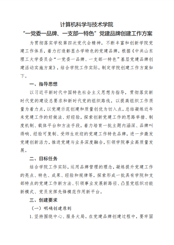
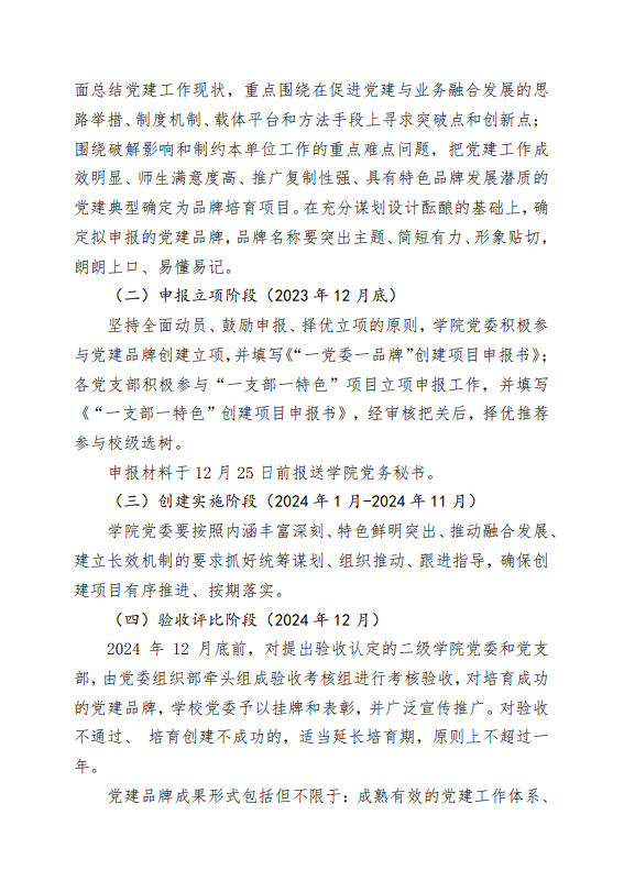
​bw必威西汉姆联官方网站“一党委一品牌、一支部一特色”党建品牌创建工作方案

作者:学工办 更新时间:2023-11-08 点击数:614

  

 


联系我们
地址:bw必威西汉姆联官方网站西校区9号教学楼
邮编:0533-2783479
电话:0533-27834
邮箱:jsjxy@sdut.edu.cn
版权所有 ©必威(bw·西汉姆联)中文官方网站-West Ham Unite

公司公众号