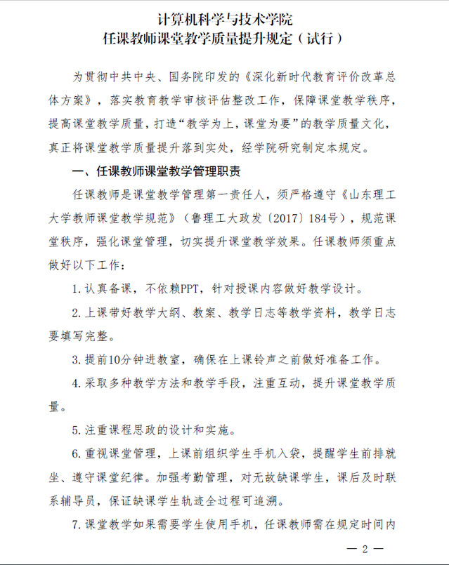
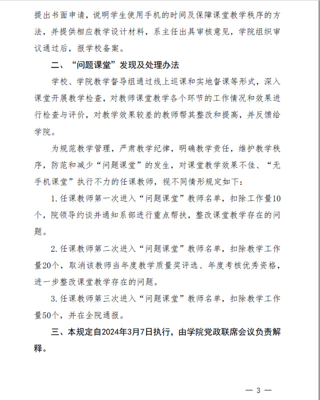
bw必威西汉姆联官方网站任课教师课堂教学质量提升规定(试行)

作者:综合办 更新时间:2024-03-07 点击数:157

 


联系我们
地址:bw必威西汉姆联官方网站西校区9号教学楼
邮编:0533-2783479
电话:0533-27834
邮箱:jsjxy@sdut.edu.cn
版权所有 ©必威(bw·西汉姆联)中文官方网站-West Ham Unite

公司公众号